La gestió de queixes i reclamacions
Una de les funcions del servei d’atenció al client és la gestió de la insatisfacció d’aquest. Quan un client no se sent degudament atès cal donar-li la possibilitat que expressi el seu descontentament a l’empresa i, fins i tot, animar-lo a fer-ho. D’aquesta manera, l’empresa podrà conèixer en tot moment la seva opinió sobre el producte o servei prestat i tindrà una oportunitat per millorar-lo.
Les queixes són una oportunitat per millorar i conèixer l’opinió del client sobre el nostre servei; sovint els clients insatisfets no es queixen i només coneixem el seu malestar quan se’n van. Les queixes ens faciliten informació sobre les seves necessitats i expectatives, atès que ens permeten conèixer la seva percepció dels nostres serveis i ens serveixen de guia per millorar, ja que ens permeten corregir els possibles defectes o errors.
Si no coneixem els nostres errors no podrem evitar que es tornin a repetir i, si no sabem per què es produeixen, tampoc podrem evitar que torni a passar. Així doncs, la clau d’una gestió òptima de les queixes és que serveixin per reduir al màxim els motius que les produeixen.
A més, les queixes són una oportunitat per refermar la nostra relació amb el client. Portar a terme una bona gestió de les queixes és la millor manera de fidelitzar els clients; se sentiran atesos i escoltats i transmetrem una imatge d’empresa interessada en l’atenció i el servei al client.
El sistema de gestió de queixes i reclamacions
En funció del grau d’insatisfacció dels clients, podem classificar les demandes que els clients fan arribar a l’empresa en quatre nivells:
- Suggeriment. El client manifesta, ja sigui de manera verbal o per escrit, una proposta o reclamació de canvi a l’empresa que redundi en benefici d’ambdues parts.
- Queixa. El client indica, de manera verbal o escrita, la seva insatisfacció causada per defectes en el producte o servei.
- Reclamació. És una acció individual. El client mostra, per escrit, la seva insatisfacció per algun perjudici causat pel producte o el servei de l’empresa; sol contenir la sol·licitud d’algun tipus d’indemnització o compensació amb l’objectiu de reparar un dany, rescissió d’un contracte, anul·lació d’un deute…
- Denúncia. La persona consumidora vol posar en coneixement de l’Administració competent uns fets que poden ser constitutius d’infracció administrativa, a fi que aquesta actuï corregint els fets il·lícits. Té per objectiu prevenir les conductes il·lícites i la defensa dels interessos generals.
Si aquestes expressions d’insatisfacció no es controlen poden produir efectes no desitjats, com ara pèrdua de clients i de quota de mercat, menor fidelitat… Una correcta gestió de les expressions d’insatisfacció ajudarà a mantenir i augmentar l’eficàcia en la prestació dels serveis. D’aquesta manera es guanyarà una segona oportunitat per obtenir l’aprovació dels clients i conservar la fidelitat.
Si alguna cosa va malament hem d’assegurar que el client sap on ha d’exposar el seu suggeriment, queixa o reclamació, que sap com l’ha d’expressar i que té la confiança que es resoldrà.
El servei d’atenció al client s’ha de dissenyar per atendre les demandes que fan arribar els clients en qualsevol dels seus nivells, i ha de funcionar d’acord amb els principis següents:
- Transparència i accessibilitat. El client ha de saber com i on fer les seves reclamacions, i també quines són les possibilitats de rebre contestació.
- Gratuïtat. El servei d’atenció al client no ha de suposar cap despesa per al client.
- Objectivitat. Les reclamacions s’han de tractar al marge del departament de vendes; s’han de valorar exclusivament en si mateixes, com si fossin úniques.
- Confidencialitat. Tota la informació que es rebi com a conseqüència de la gestió d’una reclamació s’ha de tractar sota les condicions legals de protecció de dades, no s’ha d’utilitzar per fer altres vendes.
- Diligència. Les reclamacions s’han d’atendre amb rapidesa, mantenint el client informat de totes les accions per resoldre-la.
- Control. Cal controlar les accions de totes les persones que actuïn en el procés amb la finalitat d’aconseguir millores en el futur.
El sistema de gestió de queixes i reclamacions ha d’estar dissenyat de manera que aquesta gestió sigui visible i accessible per als clients, i és essencial que se’ls proporcioni la informació i la documentació necessàries de forma clara. Els mètodes que es poden utilitzar per donar coneixement del sistema són:
La norma ISO 10002-Sistemes de gestió de queixes i reclamacions estableix les directrius per a la implantació d’un sistema de gestió de queixes i reclamacions.
- Cartells i fullets en els llocs de negoci.
- Inclusió de la informació en documents com ara contractes i factures.
- Línies de contacte o números de telèfon gratuïts per al client al web, als documents…
- Enquestes de satisfacció.
- Informes comercials.
- Publicitat en mitjans accessibles a les parts interessades.
El sistema ha de ser accessible des de qualsevol punt de la cadena de prestació dels serveis i mitjançant qualsevol mitjà disponible perquè els clients puguin triar (telèfon, correu electrònic, personalment…). Aquí caldrà tenir especialment en compte la protecció de la identitat del client.
A part, la Llei del Codi de consum de Catalunya obliga les empreses que presten serveis bàsics —subministraments, transports, mitjans audiovisuals, comunicacions, assistencials i sanitaris, financers i d’assegurances— a facilitar a la seva clientela un servei telefònic gratuït per comunicar les reclamacions sobre els serveis i una adreça física a Catalunya, on la persona consumidora pugui ser atesa de manera ràpida i directa pel que fa a qualsevol queixa o reclamació sobre el servei, sempre que l’atenció al consumidor no es faci en el mateix establiment on s’hagi contractat.
La Llei del Codi de consum de Catalunya també estableix que les empreses que presten serveis de tracte continuat —per exemple, telèfon, aigua, llum, gas…— no poden deixar de prestar el servei per manca de pagament d’algun rebut o alguna factura si s’ha presentat alguna reclamació davant l’empresa amb relació al rebut o la factura.
En tots els casos, les empreses han de garantir que la persona consumidora tingui constància, per escrit o en qualsevol suport durador —per exemple, un número de referència de la reclamació—, de la presentació de qualsevol mena de queixa o reclamació que afecti el funcionament normal de les relacions de consum.
L’establiment o empresa ha de donar una resposta com abans millor i, en tot cas, en el termini d’un mes des que s’ha presentat la queixa o reclamació.
Procediment de resolució de queixes i reclamacions
Per assegurar l’eficàcia i l’eficiència del sistema de gestió de les insatisfaccions dels clients cal assignar-hi els recursos necessaris, que han d’incloure personal d’atenció directa i de gestió, pressupost de formació, suport d’especialistes (assessoria legal, tècnica…), mitjans tecnològics i mitjans financers.
L’estructura organitzativa ha de permetre controlar, seguir i informar sobre l’evolució del sistema de queixes i reclamacions i prendre les accions correctives oportunes. Correspon a la direcció definir els objectius i les responsabilitats del control i seguiment del sistema i fer-ne les revisions, però cal també designar responsables d’atenció al client que s’ocupin d’assegurar que es controlen les queixes, que se’n fa un seguiment adequat, que es porten a terme les accions correctores previstes i que totes aquestes actuacions es registren adequadament.
La gestió de queixes i reclamacions és responsabilitat del departament d’atenció al client, però atès que els suggeriments, les queixes i les reclamacions poden arribar a qualsevol persona de l’organització, tot el personal ha de saber què cal fer en aquestes circumstàncies. És convenient que aquelles persones que normalment no tenen contacte amb els clients també tinguin una guia clara per tramitar les insatisfaccions i facilitar la informació precisa al client.
El procediment que documenta el sistema de gestió de les queixes i reclamacions ha de ser clar i fàcil de seguir, tant per al client com per al personal, i ha de recollir el dret dels clients a expressar la seva insatisfacció. El sistema també ha de proporcionar la informació relativa a les expressions d’insatisfacció als diferents departaments per tal que puguin fer una anàlisi dels serveis o processos afectats i els puguin millorar.
La norma ISO 10002-Sistemes de gestió de queixes i reclamacions defineix el procediment per al tractament de les queixes. El procés de resolució de queixes engloba, per una banda, les accions externes de relació amb el client i, de l’altra, accions internes de control i administració de les queixes, concretament:
Podeu consultar l’apartat “Els sistemes de gestió de la qualitat. Les certificacions de qualitat” de la unitat “Gestió i manteniment de dades de clients”.
- Comunicació. La informació relativa al tractament de les queixes ha d’estar disponible per als clients, els reclamants i les parts interessades. Aquesta informació s’ha de facilitar en un llenguatge senzill i, en la mesura del que sigui possible, en format accessible per a tothom.
- Recepció de la queixa. És el moment en què es coneix la queixa del client, ja sigui verbalment o per escrit.
- Registre de la queixa. Es registren les dades de la queixa al sistema informàtic amb un codi únic d’identificació. Aquest registre ha d’identificar la solució buscada pel reclamant i qualsevol altra informació necessària per al tractament eficaç de la queixa. Ha d’incloure:
- Una descripció de la queixa i les dades de suport corresponents.
- La solució sol·licitada.
- Els productes o pràctiques de l’organització objecte de la queixa.
- La data límit per a la resposta.
- Dades sobre la unitat administrativa.
- L’acció immediata duta a terme (si n’hi ha).
- Acusament de recepció de la queixa. La recepció de cada queixa ha de ser notificada immediatament al reclamant per telèfon, correu postal o correu electrònic.
- Avaluació inicial de la queixa. Cal veure a quina àrea o departament de l’empresa afecta, fer una primera valoració de les seves implicacions i de la possibilitat d’una acció immediata i fer-la arribar al seu responsable.
- Investigació de la queixa. Cal investigar totes les circumstàncies relacionades amb la queixa, determinar el problema que genera la insatisfacció del client i les causes que l’han originat, i també les possibles conseqüències per a l’empresa, i determinar-ne l’abast.
- Seguiment de la queixa. S’ha de fer un seguiment de la queixa al llarg de tot el procediment. Una actualització del seu estat hauria d’estar disponible per al reclamant en qualsevol moment o, com a mínim, en el compliment de terminis).
- Proposta de solució. Després d’analitzar la queixa cal proposar la manera més adient de solucionar el problema que l’ha causat i vetllar per tal que les mesures proposades es portin a terme.
- Informació al client de la solució. L’empresa ha d’informar el client al més ràpid possible de la solució adoptada. La resposta ha de contenir les accions que s’han fet per resoldre el problema i els fonaments de la solució adoptada, ja sigui positiva o negativa, per a les pretensions del client.
- Recepció i contestació de la resposta del client. És possible que quan la solució que aporta l’empresa sigui negativa per a les pretensions del client, aquest es posi de nou en contacte amb l’empresa. Cal indicar-li les possibles alternatives que té per intentar satisfer les seves pretensions.
- Tancament de la queixa. Si el reclamant accepta la decisió o l’acció proposada, la queixa s’ha de resoldre i registrar.
- Avaluació del procés. Un cop finalitzada la gestió de cada reclamació cal fer un control de les accions que s’han dut a terme per veure si s’han desenvolupat correctament i en un període de temps adient.
- Extracció i anàlisi de dades. Les reclamacions són una font d’informació molt important per a l’empresa, ja que li indiquen els elements que són més valorats pel client. Aporten informació rellevant sobre els punts dèbils en la prestació de serveis o en l’ús de productes i possibiliten la introducció de millores en l’oferta comercial de l’empresa.
La figura mostra el diagrama de flux del procediment per al tractament de les queixes que estableix la norma ISO 10002.
Podeu consultar un exemple de procediment per a la gestió de queixes i reclamacions a la secció “Annexos”.
Les fases que formen part del procés de gestió de queixes s’han d’avaluar en el seu conjunt amb la finalitat d’obtenir informació rellevant sobre l’eficiència del servei. Cal avaluar el temps que es triga a resoldre una queixa, el percentatge de queixes resoltes, el cost mitjà d’aquestes i l’augment del nivell de satisfacció del client al qual s’ha resolt la queixa.
El sistema de gestió de queixes i reclamacions ha d’estar convenientment documentat. S’ha d’evitar, però, una burocràcia excessiva i assegurar que els documents siguin una eina de treball que ajudi el personal a desenvolupar les seves tasques.
Els documents han de ser concisos i, si cal, han d’incloure exemples pràctics per facilitar el seu ús. Quant als registres, cal que siguin al més senzills possible i que s’adaptin a la mida i a les activitats desenvolupades. Cal assegurar que permetin:
- Efectuar el seguiment i control de les demandes dels clients. En la figura hi podeu veure un exemple de full de registre de queixes i reclamacions.
- Mantenir informats els clients sobre el progrés de les seves demandes. En la figura hi podeu veure un exemple d’acusament de recepció d’una reclamació.
- Fer una anàlisi d’aquestes demandes que permeti millorar la prestació dels serveis realitzats. En la figura hi podeu veure un exemple de registre per al seguiment i l’anàlisi de les queixes i reclamacions.
Control del sistema de gestió de queixes i reclamacions
Per poder identificar les àrees de millora cal dur a terme un seguiment de les queixes i reclamacions dels clients. Aquest control i seguiment ha de servir per assegurar-se que se’n fa una gestió correcta, i ha d’incloure un control i seguiment periòdic de les queixes i reclamacions resoltes, seleccionades a l’atzar, i una enquesta a les persones que han formulat les queixes i reclamacions, preguntant-los si estan satisfetes amb la forma com s’han gestionat.
La figura mostra la resposta a una queixa que ja inclou un enllaç a una enquesta de satisfacció per tal que el client la respongui en el mateix moment en què rep aquesta resposta.
Per dur a terme un correcte control i seguiment del sistema s’aconsella la utilització d’indicadors com ara:
- Nombre de queixes i reclamacions rebudes.
- Nombre de queixes i reclamacions resoltes directament pel personal d’atenció al client.
- Nombre de queixes i reclamacions repetitives.
- Nombre de queixes i reclamacions amb categoria prioritària.
També és convenient dur a terme auditories del sistema de gestió de les queixes i reclamacions. Aquestes auditories tenen com a objectiu valorar el funcionament global del sistema i identificar qualsevol desviació que hi pugui haver.
Finalment, de forma periòdica, s’han de fer revisions de la capacitat del sistema de gestió per complir amb la política marcada. Les revisions haurien de consistir en avaluacions comprensibles, completes i ben estructurades de totes les fonts d’informació.
El resultat d’aquestes revisions ha de ser l’establiment d’un programa d’accions apropiades per a la millora dels serveis prestats. La revisió del sistema hauria de considerar:
- Factors interns, com canvis en l’estructura de l’organització o en els serveis oferts.
- Factors externs, com canvis en la legislació, en les pràctiques competitives o innovacions tecnològiques.
- Resultats del sistema de gestió.
Tècniques de comunicació per al tractament de queixes i reclamacions
Els clients manifesten la seva insatisfacció mitjançant un suggeriment, una queixa o una reclamació, depenent del grau de descontentament. El client que reclama ajuda a detectar percepcions que d’una altra manera serien desconegudes i, d’un mode o d’un altre, ajuda a millorar tant els productes i serveis oferts com l’atenció al client.
En funció de l’actitud que adopten envers l’empresa, podem diferenciar diferents comportaments:
- Còmplice: explica la seva experiència amb l’objectiu de trobar una solució i millorar el servei. No fa arribar el seu descontentament a altres persones.
- Indiferent: no es queixa, tret que se li ofereixi algun incentiu. Pot influir en altres persones.
- Inconformista: no creu que les seves queixes siguin ateses, però el seu objectiu és obtenir una compensació per part de l’empresa. Valora negativament el servei.
- Enfadat: no es queixa i tampoc té cap interès a millorar el servei. Fa arribar el seu malestar a altres persones.
Queixes i reclamacions presencials
Quan un client reclama, la seva predisposició respecte a l’empresa no és neutra o positiva, encara que per a la companyia ho pugui ser. L’empleat que acull el client ha de saber donar un to positiu a una situació que probablement el consumidor o usuari no viu com a positiva, saber tranquil·litzar-lo i ajudar-lo a explicar el motiu de la seva reclamació. La comunicació verbal ha de ser especialment interactiva, fins a comprendre totalment el client i explicar-li, en el seu cas, la solució a la seva reclamació.
El primer que caldrà fer és escoltar atentament el que el client ens hagi de dir, sense interrompre’l ni discutir-hi i donant mostres que l’entenem. Això permetrà que el client es desfogui i manifesti tot allò que consideri convenient.
Un cop el client ja hagi manifestat la seva queixa cal agrair que ens l’hagi feta arribar i mostrar que entenem com se sent. Serà el moment de resumir el que hàgim entès i de preguntar sobre aquells aspectes que no hagin quedat prou clars. Sovint les queixes dels clients són molt generals i poc precises, i és important saber quin és exactament el motiu de la seva insatisfacció.
Els clients potser no tenen la raó sempre, però sí que tenen dret a queixar-se i, si ho fan, sempre és per algun motiu que haurem d’intentar comprendre i respectar.
Quan ja estem segurs que comprenem la situació és el moment de donar una resposta. Hem de procurar donar sempre respostes positives, manifestar la nostra voluntat d’ajudar i centrar-nos en allò que podem fer, no en allò que no podem fer. Convé utilitzar termes positius com ara “benefici”, “solució”, “estalvi”… i evitar les paraules amb molta càrrega negativa com ara “impossible”, “problema”, “difícil”…
Si hi ha hagut alguna errada per part nostra no s’han de donar excuses ni s’ha de culpar algú altre, cal demanar disculpes, assumir-ne la responsabilitat i proposar una solució.
En ocasions ens podem trobar amb clients enutjats, i fins i tot agressius. Les passes que cal seguir en aquestes situacions són les següents:
- Deixar expressar les queixes sense contradir ni interrompre.
- Escoltar activament i de manera assertiva: mantenir la mirada, assentir.
- Aprofitar el moment en què l’interlocutor fa una pausa per resumir el que ha dit usant les seves pròpies paraules, preguntar el seu nom, esbrinar més coses sobre el problema, etc., per demostrar interès i comprensió i restar força a la queixa.
- Mantenir un to de veu pacient, respectuós i calmat.
- No dir-li mai al client que està equivocat. Cal posar-se al seu lloc per saber com reaccionaria una altra persona. S’ha de ser neutral i intentar evitar el conflicte.
- Demostrar que entenem el seu enuig. Resumir i, si és possible, utilitzar la tècnica del banc de boira per mostrar una acord parcial.
- Tranquil·litzar l’interlocutor i proposar una solució interessant per a ambdues parts.
- Si el client no accepta el que diem, utilitzar la tècnica del disc ratllat.
- No negociar amb el client ni acceptar peticions excessives.
- No respondre mai als atacs personals.
- I, per acabar, fer el seguiment del que s’ha acordat, ja que és la manera d’estar segurs que s’ha resolt el problema del client.
En el cas que el client no tingui la raó cal explicar-li-ho de raonadament i detalladament, evitant qualsevol temptació de prepotència. No hem d’oblidar que l’important és el que el client percep. Si no percep adequadament alguna cosa que l’empresa considera correcta significa que és necessari millorar aquest aspecte en els canals de comunicació habituals de la companyia. Per aquest motiu, sempre cal mostrar agraïment al client per la seva reclamació.
En tot cas, és important procurar sempre la satisfacció del client i que en el comiat quedin clars tots els compromisos que s’han ofert en la solució de la reclamació. Cal tenir present que les persones tendim a generalitzar i que un error en un aspecte concret pot comportar que es qüestioni la totalitat de l’actuació de l’empresa, amb el dany que això suposa per a la seva imatge. Una reclamació o queixa ben atesa, en canvi, transmet una sensació favorable que beneficia la imatge de tota la companyia. El servei d’atenció al client d’una empresa ha de tenir capacitat per valorar la reacció de cada client i actuar en la forma adient per tal que la seva insatisfacció es converteixi en satisfacció.
L’empresa ha d’entendre la reclamació com a una oportunitat que li dóna el client per descobrir un error en el servei i corregir-lo.
Queixes i reclamacions per escrit
La persona que rep i ha de donar solució a un escrit de queixa o de reclamació d’un client ha de respectar determinades pautes. La resolució de queixes i reclamacions escrites, però, presenta certes particularitats:
- Probablement no responen a un enuig momentani, com sol passar amb les reclamacions telefòniques o presencials. Per al cas de les reclamacions escrites, el client s’ha pres el seu temps per escriure i per fer arribar l’escrit a l’empresa.
- De vegades arriben com a conseqüència de no haver obtingut resposta una reclamació ja feta verbalment.
- Solen estar més argumentades i contenir més detalls, que per altra banda ens ajudaran a resoldre millor el cas.
- El client que reclama pot utilitzar l’escrit per deixar constància de la seva reclamació, si és que pensa emprendre alguna acció legal.
En tot cas, davant una carta de reclamació o queixa cal estudiar els fets amb deteniment i recopilar tota la informació abans de donar qualsevol pas precipitat que ens porti a la pèrdua d’un client.
Es poden donar dues situacions:
- Que el client tingui raó i que els fets que argumenta siguin exactament com els exposa. En aquest cas, la solució és relativament fàcil. En aquests casos, hem d’assumir l’error i és just que l’admetem per escrit i que demanem disculpes. Aquest serà el primer pas, però a més:
- Hem de rectificar i resoldre el problema que hem provocat.
- Si és necessari, haurem d’oferir una compensació pels perjudicis causats.
- Convé també fer saber al client que prendrem les mesures oportunes per tal que no es torni a produir la situació descrita.
- Que el client no tingui raó i que els seus arguments no siguin correctes o que els fets no s’hagin produït com el client els explica. En aquest cas, la situació que se’ns planteja és més delicada en el seu tractament. Vegem algunes de les actituds a adoptar, depenent de les situacions:
- No sabem amb certesa si la reclamació s’ajusta a la realitat. Davant d’aquest dubte cedirem i corregirem el possible error, però d’alguna manera haurem de fer saber al client afectat que el cas no és del tot clar, tot i que ens fiem de les seves paraules i que optem per resoldre’l. D’aquesta manera podem evitar que les reclamacions que no tenen fonament passin a ser habituals.
- Sabem amb certesa que la reclamació no s’ajusta a la realitat. En aquest cas convé valorar altres factors:
- Si és la primera vegada que el client protesta injustament, o pel contrari ja ho ha fet altres vegades.
- Si aquest client és del tipus de persona que intenta aconseguir millores en els preus o més descomptes.
- Si hi ha reclamacions anteriors per part d’aquest client i com s’han resolt (si s’ha fet amb un to cordial o no).
- Si interessa mantenir la relació comercial amb aquest client o no.
Com a resultat d’aquesta anàlisi, es refusarà o s’acceptarà la reclamació. En cas de no acceptar-la, haurem d’explicar els motius, oferint tots els arguments possibles, i de tota manera conjugar contundència amb respecte i cordialitat amb el client.
La negociació en la resolució de queixes i reclamacions
A vegades, tot i partir de posicions allunyades, tant l’empresa com el client tenen interès a arribar a un acord perquè el trencament de la relació seria perjudicial per a les dues parts. En aquestes situacions caldrà establir un procés negociador que permeti acostar les posicions i arribar a una solució que satisfaci les dues parts.
La negociació és el procés en el qual dues o més parts amb interessos en conflicte intercanvien propostes per arribar un acord que satisfaci les necessitats de les dues parts.
Perquè hi pugui haver negociació cal que cadascuna de les parts tingui alguna mena de poder sobre l’altra part, de forma que cap de les dues pugui imposar la seva solució, i també cal que tinguin la voluntat d’arribar a un acord.
La figura mostra la relació de les parts en una negociació. Per tal d’arribar a un acord que pugui ser satisfactori per a les dues parts, cadascuna ha d’estar disposada a fer concessions sobre els aspectes en conflicte.
En la figura els aspectes en conflicte de cadascuna de les parts estan igualats, però això no té per què ser així. La part que tingui menys aspectes en conflicte o, el que és el mateix, menys necessitats, serà la que tindrà més poder en la negociació. Pel contrari, com més necessitats es tinguin, més dèbil serà la posició d’aquella part. Així, les necessitats d’una part donen poder a l’altra part.
Preparació de la negociació
A l’hora de planificar i preparar la negociació cal recopilar el màxim d’informació possible sobre les necessitats de les parts i definir clarament de quina posició es parteix, quin és l’objectiu a aconseguir i quins elements són irrenunciables.
Cal establir quines són les necessitats que es tenen i diferenciar-les dels desitjos. L’objectiu de la negociació és cobrir aquestes necessitats, i és important no confondre-les amb altres qüestions que, tot i ser desitjables, no són realment imprescindibles, que serien els desitjos. Els desitjos seran aquells aspectes sobre els quals es poden fer concessions.
De la mateixa manera, cal intentar esbrinar quines són les necessitats i els desitjos de l’altra part, sabent que sovint només es podran fer presumpcions i que caldrà està preparat per modificar l’estratègia si durant el procés de negociació es veu que les necessitats de l’altra part no són exactament les que se suposaven.
Si es vol arribar a un acord que pugui ser beneficiós per a les dues parts, el que es coneix com a un resultat win/win (‘guanyar/guanyar’) cal evitar negociar sobre una sola variable. Si es negocia sobre un sol punt, per força qualsevol guany d’una de les parts es tradueix en una pèrdua per a l’altra part. En canvi, si es negocia sobre un conjunt de variables les concessions que es facin en un aspecte es poden compensar amb la millora d’algun altre. Per exemple, es pot fer una concessió en el termini a canvi de no modificar el preu.
En la preparació de la negociació, doncs, cal determinar quines variables es poden posar en joc i analitzar-les en funció del cost que tenen per a l’empresa i del valor que tenen per al client. Cost i valor rarament coincideixen, i és probable que es puguin oferir concessions que per a l’empresa tinguin un cost escàs però que, en canvi, tinguin un gran valor per al client. Un exemple podria ser allargar el termini de pagament a un client amb el qual tenim un conflicte en el preu.
Al mateix temps, l’anàlisi de les variables permet exigir aquelles concessions que són valuoses per a l’empresa però que representen poc cost per al client.
Durant la preparació de la negociació cal establir també l’espai de negociació per a cadascuna de les variables, definint la posició de sortida o la primera oferta que es farà per començar a negociar, la zona objectiu o el punt on es voldria tancar l’acord i el punt de ruptura o el màxim al qual s’està disposat a arribar.
La posició de sortida i el punt de ruptura delimiten l’espai de negociació. Normalment, el punt de sortida o oferta inicial es calcula a partir del límit de ruptura. Si el punt de sortida és la primera oferta que es fa per iniciar la negociació, el límit de ruptura és la quantitat mínima per la qual l’empresa estaria disposada a acceptar o el cost màxim que estaria disposat a assumir el client.
La figura mostra gràficament com queden establerts els límits de la negociació.
Cal valorar molt bé on s’estableix el punt de ruptura, atès que superar-lo vol dir trencar la negociació. A l’hora de decidir on se situa aquest punt el que cal preguntar-se és què passa si no s’arriba a cap acord i quin cost té aquesta situació per a l’empresa. El client, com l’empresa, també establirà un punt de ruptura, i la combinació de tots dos ha de deixar lloc per a l’acord. La figura mostra la situació desitjable, on les posicions de les dues parts permeten una àrea d’acord.
Cal tenir en compte, però, que si es mouen els límits de la primera part cap a l’esquerra o els de la segona part cap a la dreta es donaria una situació on no hi hauria cap marge per a l’acord. De la mateixa manera, com més sobreposats estiguin els límits de les dues parts o més amplis siguin aquests límits, més senzill és arribar a un acord.
Estratègia i tècniques de negociació
Un altre element a definir en la fase de preparació de la negociació és l’estratègia a seguir. En les negociacions amb els clients cal evitar les estratègies competitives i optar per estratègies col·laboratives que permetin arribar a una solució win/win, és a dir, a una solució que sigui satisfactòria per a les dues parts.
Un client no és un enemic al qual s’ha de vèncer, sinó més aviat algú amb qui interessa col·laborar per superar les diferències que es tinguin i arribar a un acord que permeti continuar la relació comercial. Negociar ha de servir per imaginar solucions que procurin un benefici mutu.
Per posar en joc una estratègia col·laborativa, la qualitat de la comunicació que s’estableix és fonamental. Cal tenir cura tant de la comunicació verbal com de la no verbal i aconseguir una comunicació positiva i eficaç practicant l’escolta activa i l’assertivitat.
Escoltar activament el client ajuda a posar-se en el seu lloc i permet entendre els seus motius. Per part de l’empresa, cal limitar al màxim el nombre d’arguments; sovint, un sol argument és més eficaç que molts de diferents, i així també s’evita atabalar o irritar el client. És millor centrar-se en els arguments del client, parafrasejar, preguntar i mostrar en tot moment que s’està escoltant i que el seu punt de vista interessa a l’empresa.
L’assertivitat és fonamental en situacions de conflicte. Cal controlar en tot moment les emocions i evitar caure en les provocacions o emetre judicis sobre els comportaments o les persones. L’únic objectiu de la negociació és aconseguir un acord raonable i beneficiós per a les dues parts, i mai s’ha de convertir en una qüestió personal.
Cal recordar en tot moment que trobar una solució convé a les dues parts i és convenient utilitzar expressions que reforcin la idea d’aquest interès comú; per exemple utilitzant la primera persona del plural (“Podem fer això, …”; “Ens convé…). Així mateix, és important posar el focus en el futur, en la solució, en lloc de destacar allò que ja ha passat i evitar cercar culpables o transmetre missatges negatius.
Per tal d’aconseguir un equilibri entre les cessions de l’empresa i els compromisos que el client adquireix es poden utilitzar pràctiques com ara:
- Utilitzar el sí condicional, és a dir, condicionar la concessió a alguna contrapartida.
- No presentar d’immediat la millor oferta possible, així es podran anar fent petites concessions i s’evidenciarà que no es manté una postura immòbil.
- Fer petites concessions, de forma que es puguin obtenir contrapartides per a cadascuna.
- Fer petites concessions i donar a entendre que se cedeix en alguna cosa essencial, per tal de posar les concessions en valor i subratllar-les.
- Utilitzar el silenci tàctic, de forma que l’altra part se senti obligada a fer alguna aportació o a ampliar o modificar la que acabi de fer.
Una cop acabada la negociació convé fer-ne un resum i verificar la comprensió de tots els aspectes que s’hagin tractat. Si s’ha arribat a un acord és el moment de deixar-lo per escrit i de confirmar que no hi ha malentesos. Si no s’arriba a cap acord es pot donar per tancada la negociació i sol·licitar una mediació que ajudi a clarificar les posicions de les parts o un arbitratge de consum que dirimeixi el conflicte. Cal ser prudent i no precipitar-se abans de donar per tancada una negociació, però sempre serà millor la falta d’acord que accedir a sol·licituds que puguin ser perjudicials per a l’empresa.
La tramitació i gestió de reclamacions
Totes les persones físiques i jurídiques que a Catalunya comercialitzin béns o prestin serveis, sigui directament o bé com a intermediaris, han de disposar de fulls oficials de queixa, reclamació i denúncia per facilitar que els consumidors i usuaris que ho sol·licitin puguin formular per escrit la seva reclamació en el mateix establiment, per deixar constància d’aquest fet i també possibilitar l’acord o la solució al conflicte.
Segons el Decret 121/2013, de 26 de febrer, pel qual es regulen els fulls oficials de queixa, reclamació i denúncia en les relacions de consum, han de disposar de fulls oficials tots els establiments comercials i aquells que prestin un servei, directament o bé com a intermediaris, amb l’excepció de:
Podeu consultar el full oficial de queixa/reclamació/denúncia al Decret 121/2013 que trobareu a l’apartat “Annexos”.
- Els fedataris públics o el personal que exerceixi potestats públiques retribuïdes mitjançat aranzel (notaris i registradors).
- Els serveis públics prestats directament per l’Administració.
- Els centres que imparteixen ensenyaments reglats.
- Totes les activitats que disposen de normativa específica en matèria de fulls de queixa, reclamació o denúncia.
Els establiments han d’exhibir un cartell visible que informi que tenen aquests fulls a disposició de la clientela.
Els organismes habilitats per tramitar queixes, reclamacions i denúncies són:
- Serveis públics de consum: les Oficines Municipals i Comarcals d’Informació al Consumidor (OMIC i OCIC), i les oficines de l’Agència Catalana del Consum en cas que no es tingui accés a les oficines municipals i comarcals.
- Els col·legis professionals en relació amb els seus col·legiats.
- Les organitzacions de consumidors i usuaris en relació amb els seus associats.
Els fulls oficials de queixa, reclamació i denúncia estan integrats per un joc unitari d’impresos compost per tres exemplars: un per a la persona consumidora, un per a l’organisme habilitat i el tercer per a l’empresari o empresària. Contenen les indicacions impreses en català, castellà i, si escau, en anglès. A la Val d’Aran, també en occità.
Per fer una reclamació cal demanar els fulls oficials de reclamació o denúncia en el mateix establiment a fi de deixar-hi constància escrita i, en el cas que no sigui possible disposar dels fulls oficials, pot emplenar el model de l’Agència Catalana de Consum i fer-lo arribar a l’establiment o empresa. Si es tracta d’un servei bàsic cal trucar al servei telefònic gratuït d’atenció al client.
La reclamació es formula per escrit, de manera que en quedi constància —carta certificada o burofax, per exemple—, i dóna la possibilitat a l’empresa d’oferir una solució al conflicte abans que hi intervingui l’Administració.
Les empreses han de garantir que els clients tinguin constància, per escrit o en qualsevol suport durador, de la presentació de queixes i reclamacions. Per tant, se’ls haurà de lliurar un acusament de recepció, un número d’incidència o qualsevol altre document acreditatiu, i se’ls ha de donar resposta al més aviat possible; en tot cas, com a màxim, en el termini d’un mes des de la seva presentació.
Si el client no rep una resposta satisfactòria en el termini màxim d’un mes pot presentar una reclamació o una denúncia, segons s’escaigui, a:
- L’Oficina Municipal d’Informació al Consumidor (OMIC) del municipi, per correu o personalment.
- L’Oficina Comarcal d’Informació al Consumidor (OCIC) de la comarca del consumidor; si no hi ha OMIC al municipi, per correu o personalment.
- Les oficines de l’Agència Catalana del Consum si no es té accés a cap OMIC ni OCIC, de dues maneres:
- Per correu o personalment.
- A través del web de l’ACC (bit.ly/2CaEZy2) emplenant el formulari. En l’escrit de reclamació o denúncia cal incloure les dades del client o consumidor —adreça, telèfon de contacte…— i les dades de l’empresa, exposar els fets, fer la petició i adjuntar tota la documentació de què es disposa —justificant acreditatiu de la reclamació presentada davant l’empresa, factura, tiquet, publicitat, pressupost…
En el cas que un cop tramès el full a l’Administració hi manquin dades rellevants, com la petició que formula o la mancança de documentació probatòria necessària, l’Administració sol·licitarà que s’aportin les dades que manquen en un termini de 10 dies, i avisarà perquè en el cas que no s’aportin en el termini establert es podrà procedir a l’arxivament de les actuacions.
Tramitació de la reclamació per una associació de consumidors
Les associacions de consumidors tenen com a finalitat la defensa dels interessos dels consumidors i usuaris, incloent-hi la informació i educació. Representen els seus associats defensant els seus interessos, però també els del conjunt dels consumidors.
En cas de tenir un problema amb una empresa, el consumidor pot dirigir-se a una associació de consumidors, que tramitarà la seva reclamació, és a dir, dirigirà en el seu nom un escrit a l’empresa i davant els organismes competents.
En cas que la tramitació hagi donat un resultat negatiu, podrà ajudar a presentar una sol·licitud d’arbitratge davant la Junta Arbitral de consum competent. Igualment pot assessorar respecte a la presentació d’una demanda judicial i fins i tot presentar-la en el seu nom, ja que en determinats casos gaudeixen del benefici de justícia gratuïta.
Inspecció
Si en tramitar una reclamació l’Administració observa indicis d’infracció pot traslladar el cas als serveis d’inspecció perquè, si escau, s’iniciï un expedient sancionador. D’ocórrer això, el reclamant no en serà part, però sí que té dret a ser informat de la seva iniciació i resolució.
La finalitat principal d’un expedient sancionador és dissuadir el que comet les infraccions de seguir fent-ho en perjudici dels consumidors. La sanció sol ser econòmica.
Inspecció de consum
Els productes que es troben al mercat han de éssers segurs per als consumidors. Vegeu el vídeo Inspecció de consum, publicat per l’Agència Catalana del Consum:
L’Administració no pot obligar l’empresa o el professional que hagi comès una infracció i ocasionat algun perjudici a reparar els danys causats a un consumidor o a un conjunt de consumidors. Si un consumidor vol exigir una indemnització pels danys i perjudicis soferts podrà acudir a l’arbitratge, si l’empresa hi està adherida, o als tribunals.
Les reclamacions davant de l'Administració
Quan un consumidor o usuari vol presentar una reclamació davant l’Administració cal tenir en compte els procediments que estableix la legislació per garantir els drets dels ciutadans davant de l’Administració i també els deures que han de complir els ciutadans en les seves relacions amb l’Administració.
L’administrat és la persona física o jurídica que es relaciona amb l’Administració mitjançant el procediment administratiu.
La relació que s’estableix entre l’Administració i l’administrat és regulada pel dret administratiu. La llei estableix que les persones que tenen capacitat per actuar davant l’Administració pública són:
- Les persones que tinguin la capacitat d’actuar segons les normes civils (majors d’edat).
- Els menors d’edat per a les actuacions en defensa dels seus interessos, sempre que la llei ho permeti sense l’assistència del tutor.
La llei de règim jurídic de les administracions públiques i del procediment administratiu parla també de la figura de l’interessat. Així, en l’article 31 defineix com a interessats en el procés administratiu:
- Els que l’iniciïn com a titulars de drets o interessos legítims individuals o col·lectius.
- Els que, sense haver iniciat el procediment, tinguin drets que puguin resultar afectats per la decisió que s’hi s’adopti.
- Aquells els interessos legítims dels quals, individuals o col·lectius, puguin ser afectats per la resolució i compareguin en el procediment mentre no hagi recaigut la resolució definitiva.
La normativa també recull els drets dels ciutadans en les seves relacions amb les administracions públiques, que són, entre d’altres:
Els ciutadans i l'Administració
La Llei 30/1992, de 26 de novembre, de règim jurídic de les administracions públiques i del procediment administratiu comú, preveu tant els drets com els deures dels ciutadans davant de l’Administració.
- Conèixer en qualsevol moment l’estat de la tramitació dels procediments en els quals s’és persona interessada.
- Obtenir còpies segellades de qualsevol document que es presenti a l’Administració (serveixen com a justificant de documentació lliurada).
- Identificar els membres de l’Administració sota la responsabilitat dels quals es tramiten els procediments.
- Utilitzar les llengües oficials en un territori.
- Formular al·legacions i aportar documentació en la fase anterior al tràmit d’audiència i que es tinguin en compte.
- No presentar documents no exigits per les normes aplicables en el procediment de què es tracta.
- Accedir als registres i arxius de les administracions públiques en determinades situacions i amb les limitacions que estableix la llei.
- Ser tractats amb respecte i deferència per les autoritats i els funcionaris.
- Exigir les responsabilitats de les administracions públiques i del personal al seu servei.
Entre els deures dels ciutadans en les seves relacions amb les administracions públiques hi ha els de col·laboració i de compareixença. Els ciutadans estan obligats a facilitar a l’Administració la informació que els sol·liciti amb relació al procediment i a comparèixer davant de l’Administració en cas de rebre una citació.
El procediment administratiu
La Llei 30/1992, de 26 de novembre, de règim jurídic de les administracions públiques i del procediment administratiu comú, determina com s’han de produir els actes administratius per garantir la participació i els drets dels ciutadans davant de l’Administració, establint un procediment administratiu que s’ha de seguir en totes les fases.
Els actes administratius són disposicions emeses per les administracions públiques que recullen la seva voluntat i que, un cop són publicitades, originen efectes jurídics.
Totes les persones que tinguin un interès en l’acte administratiu que en resulti poden participar en el procediment administratiu.
El procediment administratiu és el conjunt d’actes formals que s’han de produir fins a dictar una resolució administrativa.
Si no se segueix el procediment establert, l’acte administratiu resultant es pot arribar a considerar nul de ple dret.
A Catalunya, el procediment administratiu està regulat per la Llei 26/2010, de 3 d’agost, de règim jurídic i de procediment de les administracions públiques de Catalunya.
El procediment administratiu consta de tres fases: la iniciació, l’ordenació i instrucció i la finalització.
La iniciació d’un procediment pot ser a instàncies de la mateixa administració, és el que es coneix com una iniciació d’ofici, o bé pot ser a instàncies de l’interessat. La iniciació d’ofici es produeix quan l’òrgan administratiu competent és qui inicia el procediment a iniciativa pròpia o per ordre d’algun organisme superior, a petició raonada d’altres òrgans o per denúncia. La iniciació a instància de l’interessat es produeix quan un particular fa una sol·licitud a l’òrgan administratiu corresponent.
L’ordenació i instrucció del procediment serveix per determinar, aportar i comprovar totes aquelles dades que calgui tenir en compte per dictar la resolució final. L’ordenació és l’impuls del procediment, que ha de ser d’ofici, i la instrucció comprèn tràmits com ara:
- Al·legacions, que poden presentar els interessats durant el procediment, abans del tràmit d’audiència. Per exemple, per manifestar el desacord amb una sanció.
- Proves, per acreditar determinats fets. L’interessat pot designar tècnics perquè l’assisteixin.
- Informes, per aportar informació de caràcter tècnic facilitada per òrgans especialitzats.
- Audiència, que cal portar a terme abans de la resolució i que consisteix a comunicar als interessats les actuacions realitzades per tal que puguin fer les al·legacions que considerin pertinents.
La finalització del procediment administratiu es pot produir de diverses maneres, perquè hi ha una resolució o una terminació o bé per desistiment, renúncia, caducitat, convenció o silenci administratiu:
- Resolució: es decideix definitivament sobre la qüestió plantejada a l’expedient.
- Terminació: si hi ha un pacte, un acord o un conveni entre les parts, sempre que no es tracti de matèries on estigui prohibida la transacció.
- Desistiment: si l’interessat desisteix de la seva sol·licitud, sempre que no estigui prohibit per la norma. Permet iniciar un altre procediment en el futur.
- Renúncia: si l’interessat renuncia a formular la sol·licitud. Impedeix iniciar un altre procediment amb relació al mateix dret en el futur.
- Caducitat: si es paralitza la tramitació de l’expedient per motius atribuïbles a l’interessat.
- Silenci administratiu: si l’Administració no resol en el termini previst i la norma preveu, expressament, que es produeix un estimació o una desestimació presumpta pel mer transcurs d’aquest temps. Es parla, així, d’actes produïts per silenci positiu o negatiu, segons els casos.
Els documents administratius
L’activitat administrativa es caracteritza pel seu caràcter documental, és a dir, queda registrada en documents. Els documents administratius serveixen, d’una banda, per deixar constància de les actuacions de l’Administració i per comunicar aquestes actuacions als ciutadans i, de l’altra, per proporcionar seguretat jurídica als ciutadans.
Per tal que un document es pugui qualificar com a administratiu ha de ser emès per un òrgan de l’Administració, ha de complir determinats requisits quant a la forma i quant al contingut, i ha de produir efectes jurídics.
Els principals documents que emet l’Administració i que poden formar part del procediment administratiu són:
- Notificació. Document que trasllada una resolució a l’interessat, indicant la possibilitat d’al·legacions o de recursos.
- Ofici. Escrit breu dirigit a una altra administració o a un particular que informa, generalment, d’algun document que s’acompanya.
- Certificat. Document que acredita de manera fefaent una resolució, indicant l’òrgan que l’ha adoptada i la data. Amb aquest document públic també s’acrediten de manera fefaent fets o circumstàncies que consten en arxius, registres, llibres d’actes…
- Edicte. Anunci que informa d’una determinada resolució administrativa o tràmit i que es publica en un diari oficial o periòdic i/o en un tauler físic o digital.
- Diligència. Nota breu que s’estén sobre un document per acreditar-ne algun tràmit.
- Acta. Document que estén el secretari per deixar constància d’una sessió d’un òrgan col·legiat, i que recull, entre altres extrems, la data, els assistents, els acords i els resultats de les votacions.
- Informe. Document que recull judicis de caràcter tècnic que calgui prendre en consideració en dictar la resolució.
D’altra banda, els principals documents que els particulars i les empreses adrecen a l’Administració són:
- Sol·licitud. Document que conté una o diverses peticions d’un particular i adreçada a l’organisme competent sobre una matèria de tramitació prevista per la normativa vigent. També rep el nom d’instància, ja que la seva finalitat és l’obertura d’un procediment administratiu a instància de l’interessat.
- Denúncia. Document pel qual un particular posa en coneixement d’un òrgan administratiu l’existència d’un determinat fet que podria obligar a la iniciació d’un procediment administratiu.
- Al·legacions. Document pel qual l’interessat en un procediment administratiu aporta als seus òrgans responsables dades o valoracions per a la seva consideració.
- Recurs administratiu. Document en què se sol·licita a l’Administració la revisió o la revocació d’una resolució administrativa o d’un acte de tràmit.
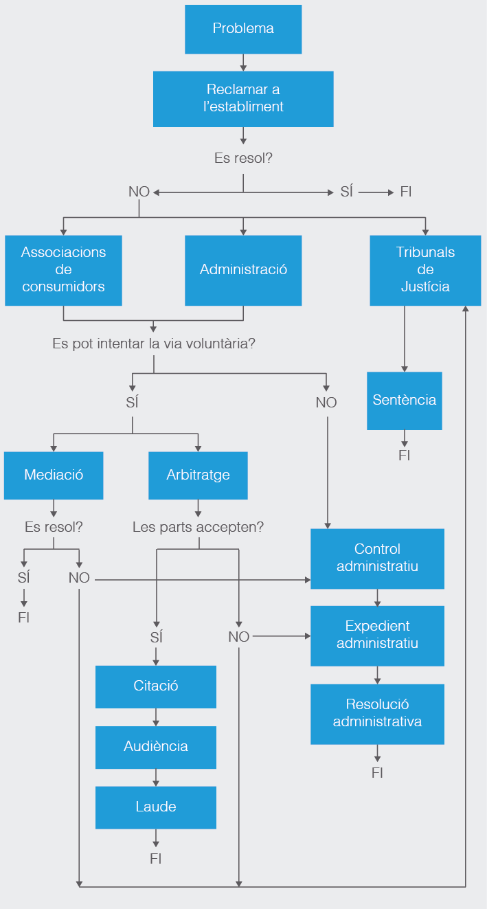
Vies extrajudicials de resolució de conflictes de consum
Quan el consumidor presenta una reclamació davant d’una empresa, sovint el que intenta és iniciar un procés de mediació que té com a finalitat arribar a una solució amistosa per al conflicte en qüestió. Malauradament, això no sempre és possible. Si alguna de les parts no es mostra disposada a assumir la seva responsabilitat o a arribar a un acord, el consumidor pot traslladar la queixa a un altre organisme o instància superior que valori les al·legacions presentades per ambdues parts i tingui competència per resoldre sobre el tema.
El consumidor pot recórrer a dues vies extrajudicials de reclamació: l’arbitratge de consum i la mediació. Quan es tracti d’empreses adherides al Sistema Arbitral de Consum es pot fer una sol·licitud d’arbitratge. Per a la resta d’empreses es pot sol·licitar la mediació mitjançant el model de reclamació/denúncia.
En els dos casos s’ha d’acompanyar amb la documentació que acrediti la relació de consum amb l’empresa reclamada i amb la documentació necessària per provar els fets exposats.
En la figura podeu veure un diagrama que mostra els possibles circuits que segueixen les reclamacions de consum.
Les denúncies
Les persones consumidores que gaudeixin de béns o serveis en el territori de Catalunya tenen el dret i el deure de cooperar, de manera individual o amb les organitzacions de persones consumidores, amb les administracions públiques encarregades de vetllar pel compliment de la legislació vigent en matèria de protecció de les persones consumidores.
Per mitjà de la denúncia es comuniquen a l’Administració competent en matèria de protecció de les persones consumidores uns fets, unes circumstàncies o uns esdeveniments que poden vulnerar la normativa de consum.
Si de la denúncia deriven indicis d’infracció, d’acord amb el que estableixen el Codi de consum de Catalunya i les normatives sectorials de consum, les administracions públiques competents han d’iniciar d’ofici els procediments administratius adequats per evitar la vulneració de la normativa.
La denúncia és la petició que té per finalitat posar en coneixement de l’Administració uns fets que poden ser constitutius d’infracció administrativa en matèria de defensa dels consumidors i usuaris per tal que l’investigui i, si escau, actuï per corregir la conducta infractora o negligent.
Aquest procediment té per objectiu defensar els interessos generals, no individuals, i corregir i prevenir les conductes il·lícites. No obstant això, en aquells casos en què s’hagin cobrat imports indeguts, a més de les possibles sancions que es puguin imposar a l’empresa, la denúncia també serveix per sol·licitar la restitució de les quantitats percebudes indegudament i per exigir la indemnització per danys i perjudicis causats a la persona consumidora.
Les persones consumidores poden presentar les denúncies personalment, a través d’una organització de consumidors o mitjançant un representant acreditat. En cap cas és obligatori que les parts tinguin representació o assistència legal, tot i que la poden sol·licitar en qualsevol fase del procediment.
Servei d’Orientació Jurídica (SOJ)
Es tracta d’un servei públic i gratuït d’atenció personalitzada que ofereixen els col·legis d’advocats de Catalunya, amb la col·laboració del Departament de Justícia, per assessorar i orientar els ciutadans sobre temes jurídics.
Les infraccions previstes pel Codi de consum prescriuen passat un temps, més enllà del qual ja no es poden sancionar les empreses. Així doncs, s’estableixen uns terminis màxims per a l’admissió de les denúncies que varien en funció de la gravetat de la infracció:
- Infraccions lleus: dos anys comptats des del dia en què s’ha comès la infracció, o des de la finalització del període de comissió si es tracta d’infraccions continuades.
- Infraccions greus: tres anys comptats des del dia en què s’ha comès la infracció, o des de la finalització del període de comissió si es tracta d’infraccions continuades.
- Infraccions molt greus: quatre anys comptats des del dia en què s’ha comès la infracció, o des de la finalització del període de comissió si es tracta d’infraccions continuades.
L’Agència Catalana de Consum (ACC) analitza els fets denunciats per tal de determinar si hi ha indicis de conducta infractora o els trasllada a l’organisme competent per raons de competència material o territorial i porta a terme les actuacions inspectores necessàries per tal d’aclarir els fets denunciats i verificar l’adequació de l’establiment o empresa denunciada a la normativa.
L’Agència Catalana de Consum comunica al denunciant que s’ha rebut la seva denúncia requerint-li, si escau, que completi la documentació aportada (tiquets de compra, factures, contractes…) en un termini de 10 dies, i avisa perquè en el cas que no s’aportin en el termini establert es pugui procedir a l’arxivament de les actuacions. Si transcorregut aquest termini no s’ha aportat la documentació o les dades requerides, l’òrgan competent podrà arxivar les actuacions.
Quan el full de denúncia no vagi dirigit a l’organisme o l’Administració competents en la matèria reclamada o denunciada, l’original serà tramès per l’òrgan receptor a aquell que sigui el competent en la matèria, i s’informarà la persona consumidora o usuària d’aquesta circumstància.
L’Administració competent que rebi el full podrà iniciar d’ofici les actuacions oportunes, tenint en compte la petició de la persona consumidora o aquelles que consideri adequades per a l’interès general.
En el cas d’haver-hi algun indici d’infracció administrativa, iniciarà les diligències per determinar-ne l’abast i la responsabilitat i, si és el cas, s’incoarà un procediment sancionador del qual es pot derivar la imposició d’una sanció.
Si l’empresa infractora no compleix voluntàriament les resolucions de l’Administració competent quedarà oberta la via judicial.
Si es considera que no s’ha produït infracció o no ha estat possible determinar el responsable de la mateixa, s’arxiven les actuacions inspectores.
En els dos casos es comunica al denunciant, de manera motivada, el resultat de la seva denúncia.












